首页
行业快讯
培训中心
直播课程
网课培训
精讲学习
考前练习
培训讲师
面授培训
培训资讯
证书查询
考试中心
招聘大厅
会员服务
下载专区
会员等级服务
帮助中心
更多分站
登录
登录
|
注册
企业登录
您的位置:
首页
行业快讯
新闻详情
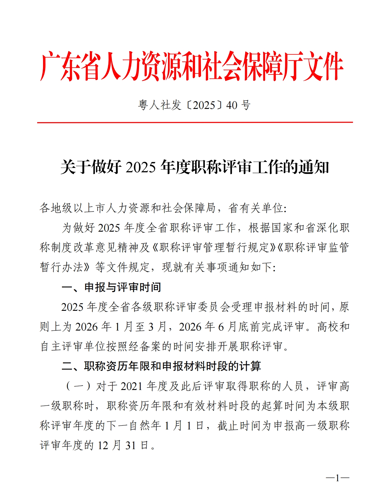
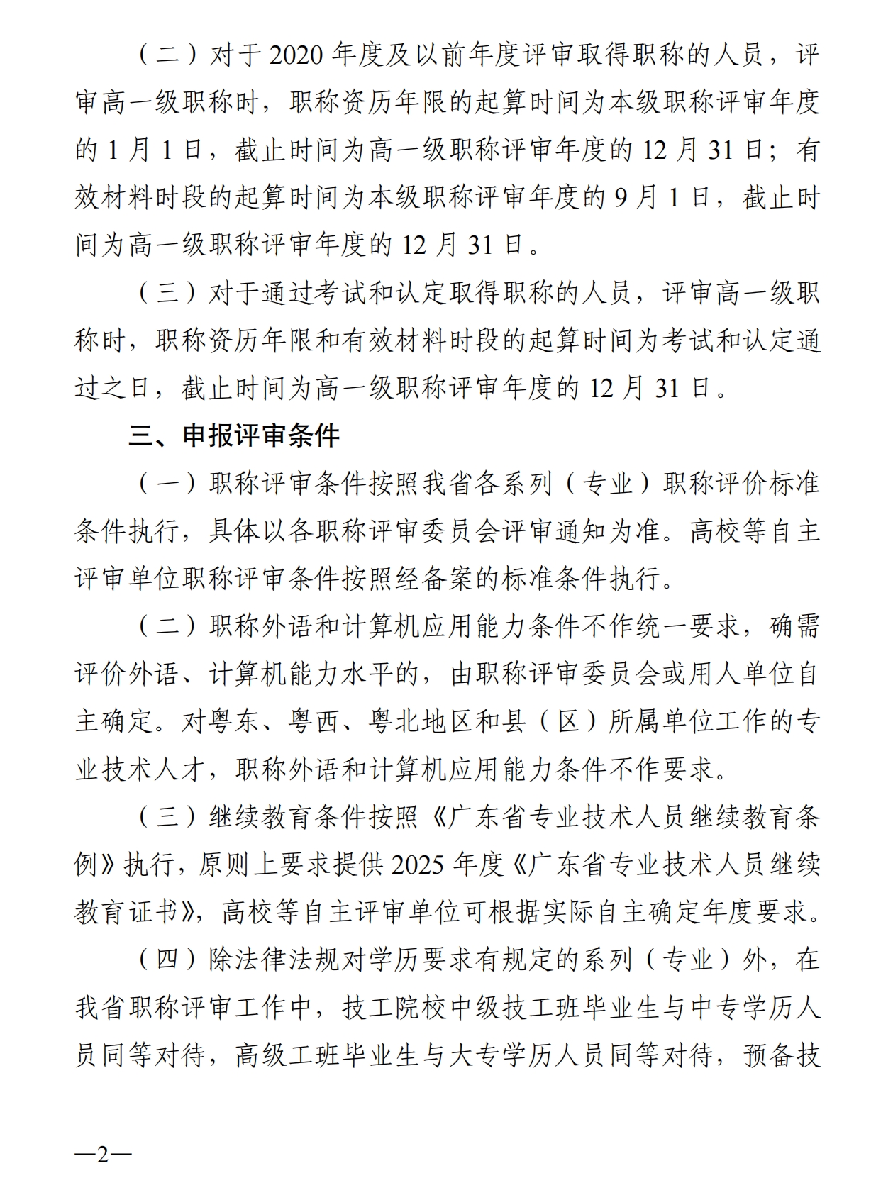
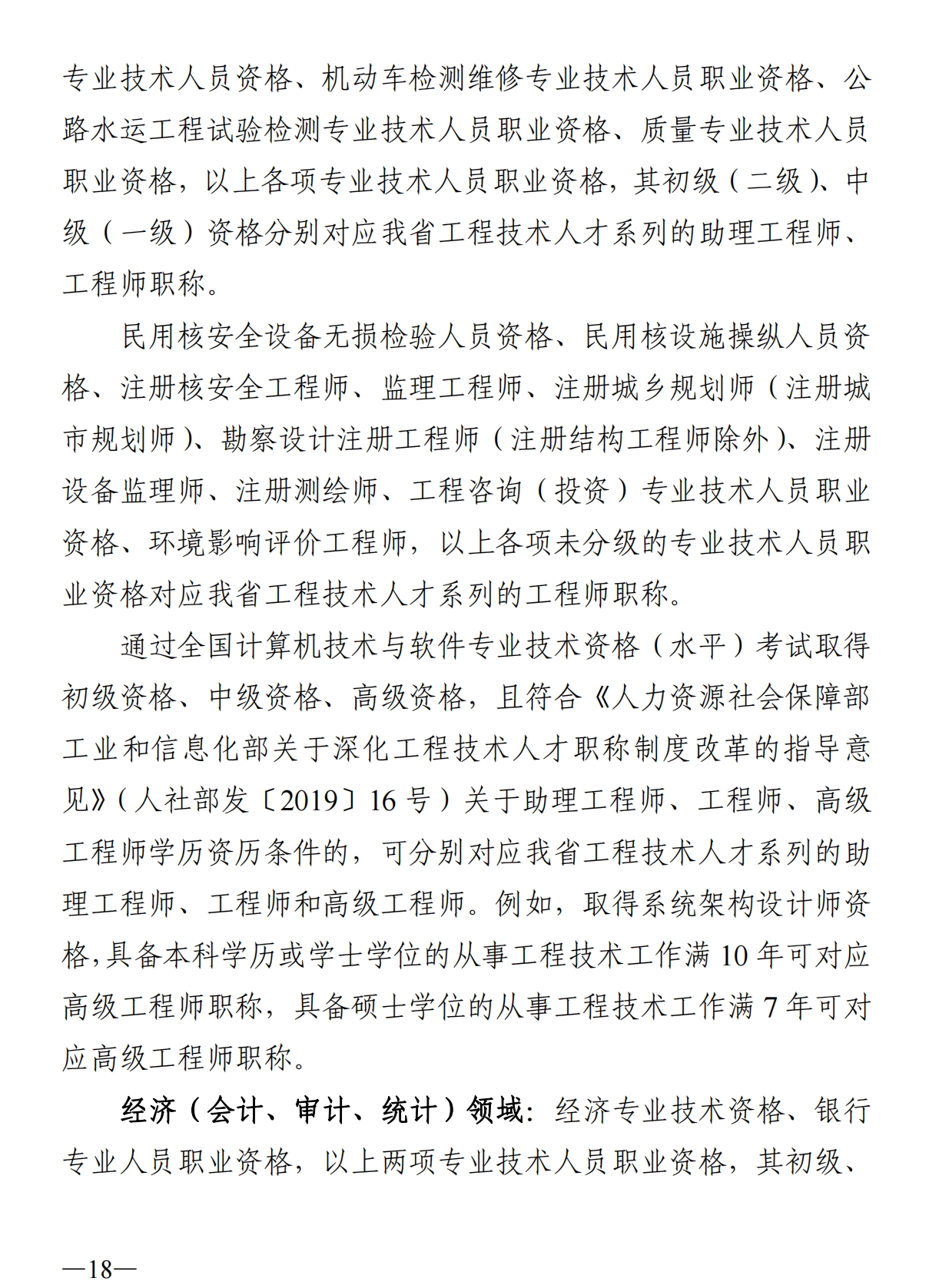
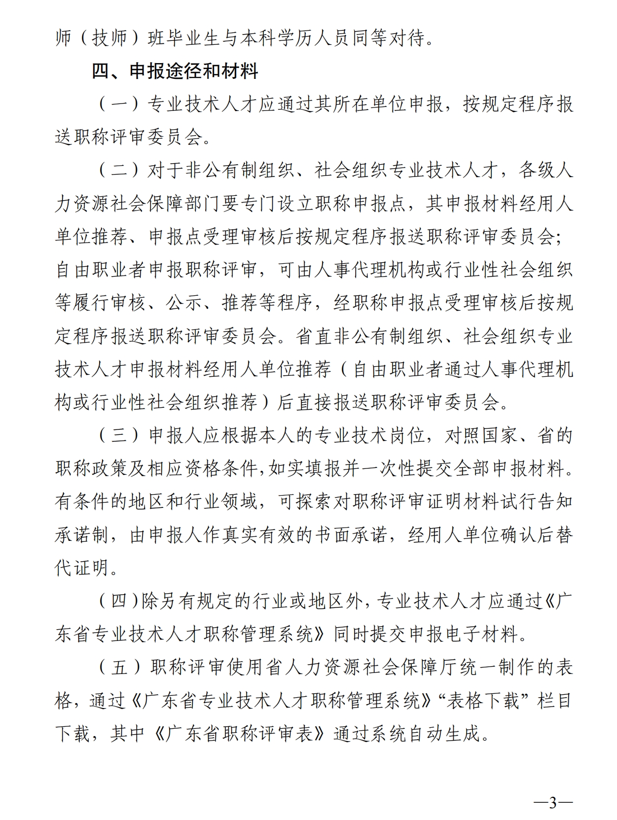
关于做好2025年度职称评审工作的通知
发布时间:2025-11-19 09:19
来源:住建小云通
2692
0
二维码
-分享-
用微信扫描二维码分享好友和朋友圈
行业聚焦
2026-03-03
热点新闻
住房城乡建设部开展2025年工程勘察设计、工程监理统计调查
查看全文
推荐资讯
住房城乡建设部开展2025年工程勘察设计、工程监理统计调查
特种作业证书取消3年复审,改为6年换证!
一周住建要闻(2026.2.23-2.28)
关于发布2026年度我省专业技术人员继续教育公需科目学习指南的通知
热点资讯
随时掌握身边大事
轻松了解行业动态
优选内容
权威真实可信赖
最全面的信息内容
住建网课
高效解决培训难题
无需停工,随时随地学习
扫一扫,关注我们
微信公众号
关注“广东省瀚建小云通信息科技有限公司”微信公众号,查看更多资讯
联系我们
热线电话
020-38556683
QQ客服
2083287757
2041005127
意见反馈
您的每一条意见,我们都会认真对待
多方式登录
密码登录
扫码登录
登录
忘记密码
还没注册账号?
点击注册